班长大人,

根据我最近的研究,我发现豆包在更新后正确率普遍会高一些(相较于千问)

但是综合来看,豆包和千问的正确率只能说是半斤八两,对半开

针对医学相关的话,我还是倾向于你使用千问,因为千问事阿里巴巴旗下的产品,而旗下还有一个“蚂蚁阿福”的健康AI(不是让你用这个,这个是看病用的)因此医学相关知识可能千问更精通一些(当然,这只是理论上,实际还是要以你的体验为主)

当然,如果是一般的做题,线上考试,时间充裕的话,我建议你同时使用两个AI:豆包和千问任选其一,另一个用腾讯元宝,元宝接入了deepseek,而且有自己的图像理解,综合来看非常适合专业问题的研究和解答。同时采取两个AI回答同一道题,确保正确率。

使用也是有技巧的,这三个AI都可以同时识别10张图片,也就是一次性得到10道题的答案,会比一张一张去问AI效率高不少

当然,如果在解题过程中,两个AI对某一道题的结果不同,你可以先空着,然后单独截图,让豆包将这道题打印下来,以文字的形式再次询问(用图片询问AI的时候,AI无法联网搜索答案,因此可能会出问题)

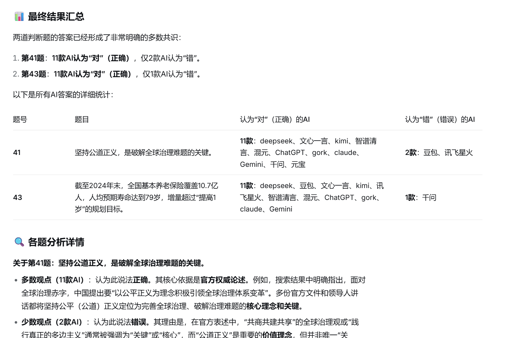
若还是不同意见,可以考虑引入更多的AI去进行解答,如文心一言、kimi、讯飞星火、智谱清言。

截图